|
21.05.2019 Простое зарядное устройство для 12-вольтових аккумуляторов | |
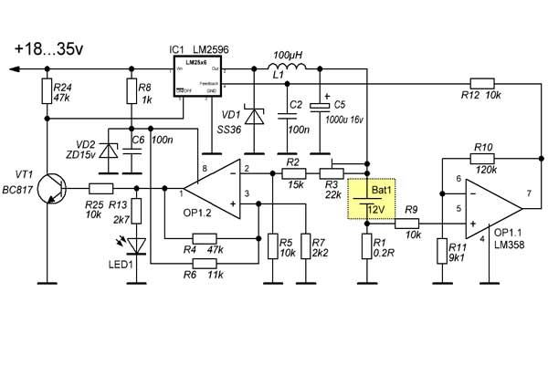
Эта небольшая схема - часть моего почти завершенного большего проекта. Будем считать это анонсом. Решение отделить этот проект от основного базируется хотя бы на том, что вопрос заряда аккумуляторных батарей всегда является неотложным среди радиолюбителей. Да еще и, если честно - не очень хотелось бы отвлекаться от основной части большего проекта. Сама схема очень простая, даже не содержит микроконтроллера. В основе два узла - импульсный стабилизатор тока и компаратор с гистерезисом. ![]() Импульсный стабилизатор тока собран на IC1 и OP1.1. Имеет преимущество - его КПД очень высокое, поэтому на нагрев почти не используется энергии, имеет больший диапазон входных напряжений. LM2596 - это импульсный понижающий преобразователь из образцовым напряжением 1.23В (то есть минимальное напряжение стабилизации - 1.23В). Робота PWM стабилизируется тогда, когда на выводе Feedback напряжение превышает 1.23В. Но никто не запрещает нам поставить шунта, за помощью ОП усилить снятое из него напряжение к 1.23В и подать на вывод Feedback LM2596. Таким образом получим стабилизатор не напряжения а тока! С отмеченными на схеме номиналами стабилизация тока будет где-то в пределах 400.450 мА. Но стабилизировать зарядный ток недостаточно. Нам также нужно вовремя прекратить, а во второй раз начинать заряжать не сразу, а немного погодя, как только аккумулятор немного разрядится. Для выполнения этой функции используется компаратор с гистерезисом. По достижению, например, напряжения 14В заряд нужно прекратить а повторно запустить где-то при 12 вольтах. Именно такую функцию выполняет вторая половинка ОП OP1.2 и транзистор VT1. ![]() Настройка очень простая и сложностей не будет вызывать. Резистором R3 регулируют максимальное напряжение по достижении которой заряд прекращается. Это возможно контролировать по зажиганию светодиода LED1. При необходимости гистерезис может быть увеличен или уменьшен номиналом резистора R6. Зависимость обратно пропорциональна. Также есть возможность уменьшить или увеличить ток заряда путем подбора резистора R10. Зависимость также обратно пропорциональна. Если нужен ток больше, чем 1А, возможно нужно будет заменить диод VD1 на более мощный, также возможно будет нужен радиатор для IC1. Поэтому имеем очень простое устройство на распространенных LM358 и LM2596S.Если вас интересуют другие схемы зарядных устройств, то зайдите на портал любителей электроники и найдите пользуясь доступным меню понравившиюся категорию. На Электропортале вы найдете все самую необходжимую инфформацию, начинаю от детекторного радиоприёмника и до самых сложных схем современной аппаратуры. Схожі матеріали: | |
|
| Всього коментарів: 0 | |
|
СВІЖІ ПУБЛІКАЦІЇ
|
|
|












